Implementation
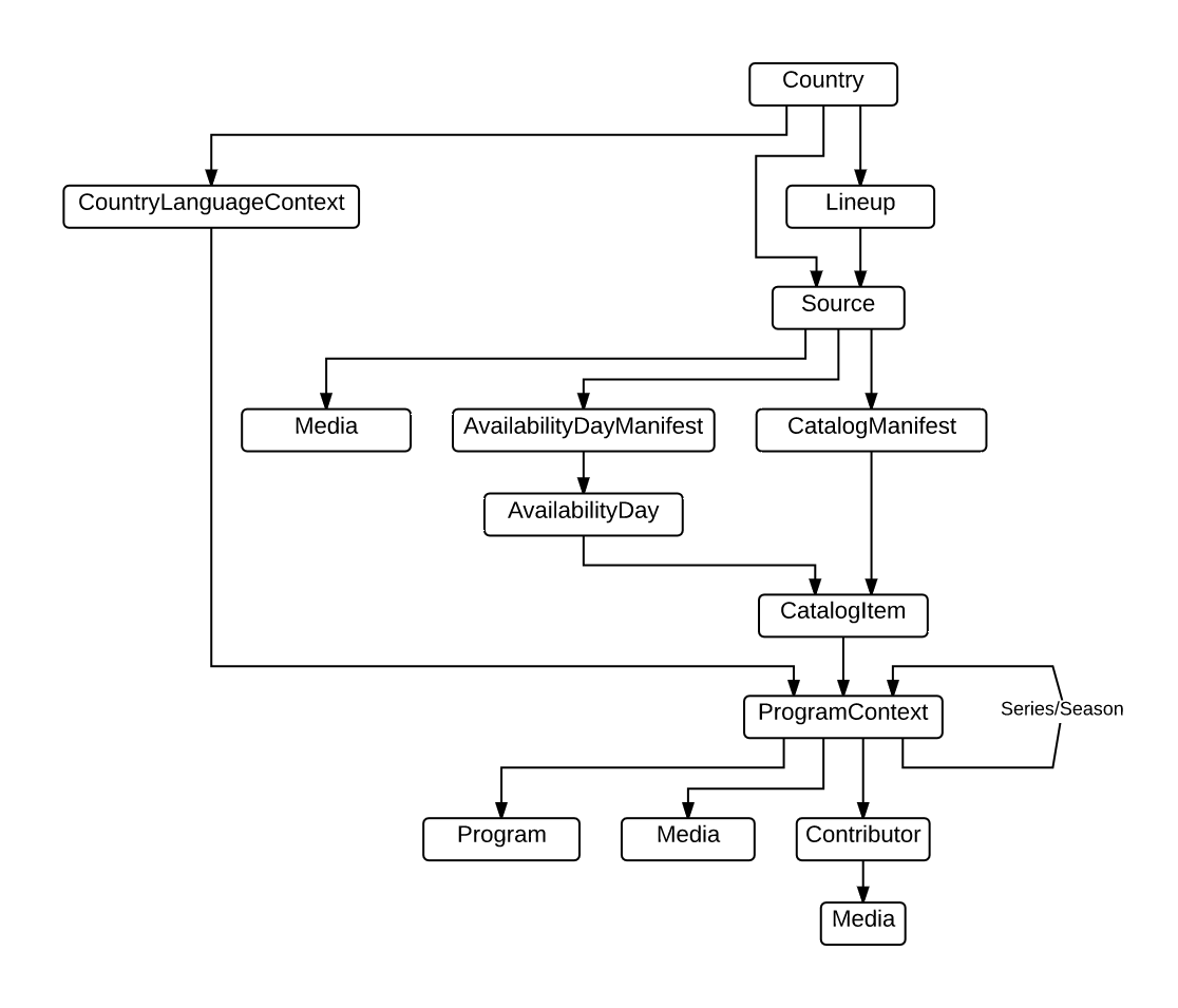
Data Delivery Model
The following diagram shows the basic GVD data delivery model. GVD entitlements (provisionings) are done based on the Country endpoint. (see GVD Endpoints). This endpoint contains all the necessary Sources and Lineups associated to a Country. Other data in Country include Tier information: Quality 1 through 4 (with 1 being the highest quality), and relevant GVD Context(s) per market.

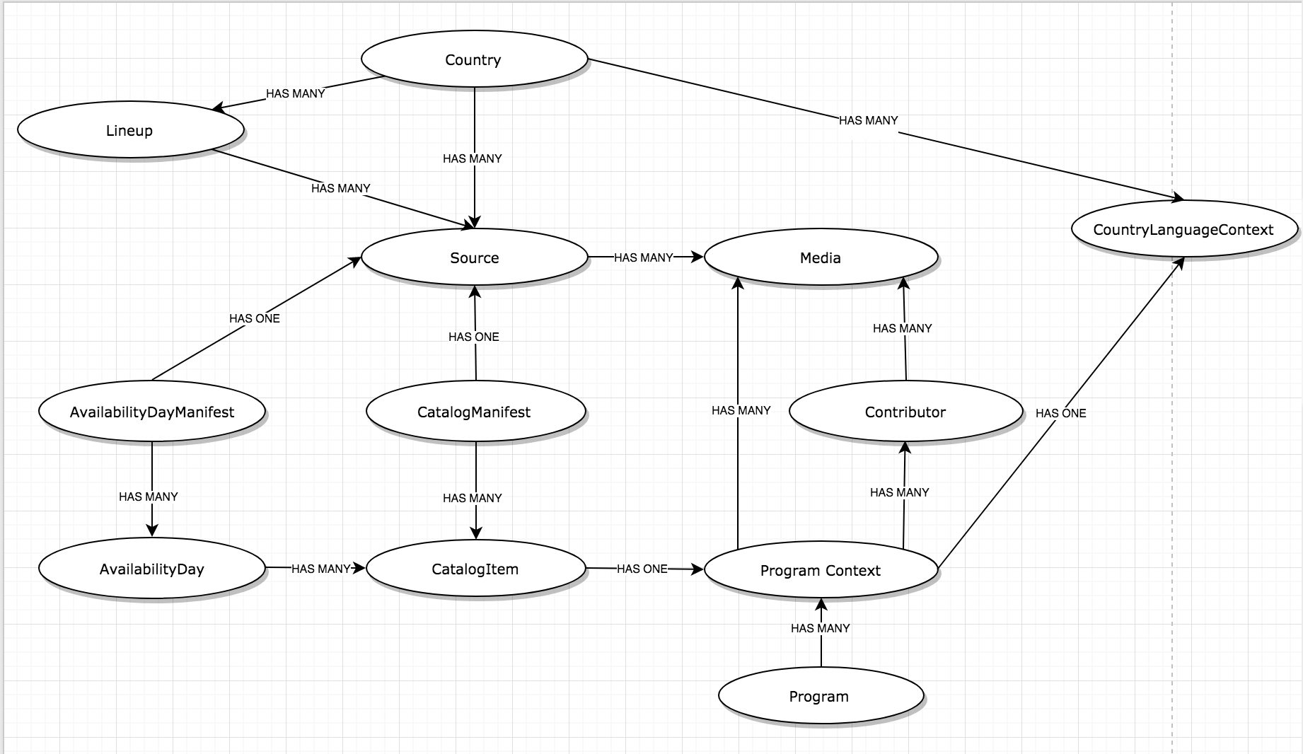
Entity Relationship Diagram (ERD)
The following diagram shows associations and cardinality among GVD endpoints.

Last modified on